Redis核心知识介绍。包括持久化、事务、过期策略、内存淘汰机制、主从复制、哨兵机制、集群部署、缓存和数据库一致性问题。
1、Redis是如何执行的?
一条命令的执行过程有很多细节,但大体可分为:
- 客户端先将用户输入的命令,转化为 Redis 相关的通讯协议,再用 socket 连接的方式将内容发送给服务器端。
- 服务器端在接收到相关内容之后,先将内容转化为具体的执行命令,再判断用户授权信息和其他相关信息,当验证通过之后会执行命令。
- 命令执行完之后,会进行相关的信息记录和数据统计,然后再把执行结果发送给客户端,这样一条命令的执行流程就结束了。
- 如果是集群模式的话,主节点还会将命令同步至子节点。
2、Redis持久化
Redis 的读写都是在内存中,所以它的性能较高,但在内存中的数据会随着服务器的重启而丢失,为了保证数据不丢失,我们需要将内存中的数据存储到磁盘,以便 Redis 重启时能够从磁盘中恢复原有的数据,而整个过程就叫做 Redis 持久化。
Redis 持久化拥有以下三种方式:
- 快照方式(RDB, Redis DataBase)将某一个时刻的内存数据,以二进制的方式写入磁盘;
- 文件追加方式(AOF, Append Only File),记录所有的操作命令,并以文本的形式追加到文件中;
- 混合持久化方式,Redis 4.0 之后新增的方式,混合持久化是结合了 RDB 和 AOF 的优点,在写入的时候,先把当前的数据以 RDB 的形式写入文件的开头,再将后续的操作命令以 AOF 的格式存入文件,这样既能保证 Redis 重启时的速度,又能减低数据丢失的风险。
2.1、RDB
RDB(Redis DataBase)是将某一个时刻的内存快照(Snapshot),以二进制的方式写入磁盘的过程。
持久化触发:
1)手动触发
手动触发持久化的操作有两个: save 和 bgsave ,它们主要区别体现在:是否阻塞 Redis 主线程的执行。
2)自动触发
- save m n
save m n 是指在 m 秒内,如果有 n 个键发生改变,则自动触发持久化。
- flushall
flushall 命令用于清空 Redis 数据库,在生产环境下一定慎用,当 Redis 执行了 flushall 命令之后,则会触发自动持久化,把 RDB 文件清空。
- 主从同步触发
在 Redis 主从复制中,当从节点执行全量复制操作时,主节点会执行 bgsave 命令,并将 RDB 文件发送给从节点,该过程会自动触发 Redis 持久化。
RDB文件恢复:
当 Redis 服务器启动时,如果 Redis 根目录存在 RDB 文件 dump.rdb,Redis 就会自动加载 RDB 文件恢复持久化数据。
优点:
- RDB 的内容为二进制的数据,占用内存更小,更紧凑,更适合做为备份文件;
- RDB 对灾难恢复非常有用,它是一个紧凑的文件,可以更快的传输到远程服务器进行 Redis 服务恢复;
- RDB 可以更大程度的提高 Redis 的运行速度,因为每次持久化时 Redis 主进程都会 fork() 一个子进程,进行数据持久化到磁盘,Redis 主进程并不会执行磁盘 I/O 等操作;
- 与 AOF 格式的文件相比,RDB 文件可以更快的重启。
缺点:
- 因为 RDB 只能保存某个时间间隔的数据,如果中途 Redis 服务被意外终止了,则会丢失一段时间内的 Redis 数据;
- RDB 需要经常 fork() 才能使用子进程将其持久化在磁盘上。如果数据集很大,fork() 可能很耗时,并且如果数据集很大且 CPU 性能不佳,则可能导致 Redis 停止为客户端服务几毫秒甚至一秒钟。
2.2、AOF
AOF(Append Only File)中文是附加到文件,顾名思义 AOF 可以把 Redis 每个键值对操作都记录到文件(appendonly.aof)中。
注:使用 RDB 持久化有一个风险,它可能会造成最新数据丢失的风险。因为 RDB 的持久化有一定的时间间隔,在这个时间段内如果 Redis 服务意外终止(断电,系统崩溃、Redis进程死亡)的话,就会造成最新的数据全部丢失。
持久化触发:
1)自动触发
- always:每条 Redis 操作命令都会写入磁盘,最多丢失一条数据;
- everysec:每秒钟写入一次磁盘,最多丢失一秒的数据;
- no:不设置写入磁盘的规则,根据当前操作系统来决定何时写入磁盘,Linux 默认 30s 写入一次数据至磁盘。
2)手动触发
在客户端执行 bgrewriteaof 命令就可以手动触发 AOF 持久化。
AOF重写:
AOF 是通过记录 Redis 的执行命令来持久化(保存)数据的,所以随着时间的流逝 AOF 文件会越来越多,这样不仅增加了服务器的存储压力,也会造成 Redis 重启速度变慢,为了解决这个问题 Redis 提供了 AOF 重写的功能。
AOF 重写流程
AOF 文件重写是生成一个全新的文件,并把当前数据的最少操作命令保存到新文件上,当把所有的数据都保存至新文件之后,Redis 会交换两个文件,并把最新的持久化操作命令追加到新文件上。
数据恢复:
正常情况下,只要开启了 AOF 持久化,并且提供了正常的 appendonly.aof 文件,在 Redis 启动时就会自定加载 AOF 文件并启动。
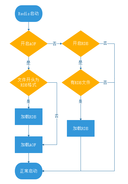
持久化文件加载规则
- 如果只开启了 AOF 持久化,Redis 启动时只会加载 AOF 文件(appendonly.aof),进行数据恢复;
- 如果只开启了 RDB 持久化,Redis 启动时只会加载 RDB 文件(dump.rdb),进行数据恢复;
- 如果同时开启了 RDB 和 AOF 持久化,Redis 启动时只会加载 AOF 文件(appendonly.aof),进行数据恢复。
- 在 AOF 开启的情况下,即使 AOF 文件不存在,则创建一个空的 appendonly.aof 文件,并基于这个空的 appendonly.aof 文件启动。
2.3、混合持久化
在开启混合持久化的情况下,AOF 重写时会把 Redis 的持久化数据,以 RDB 的格式写入到 AOF 文件的开头,之后的数据再以 AOF 的格式化追加的文件的末尾。

混合持久化的加载规则:

3、Redis事务
Redis 中的事务从开始到结束也是要经历三个阶段:
- 开启事务
- 命令入列
- 执行事务/放弃事务
其中,开启事务使用 multi 命令,事务执行使用 exec 命令,放弃事务使用 discard 命令。
Redis不支持事务回滚的原因有以下两个:
- 认为 Redis 事务的执行时,错误通常都是编程错误造成的,这种错误通常只会出现在开发环境中,而很少会在实际的生产环境中出现,所以他认为没有必要为 Redis 开发事务回滚功能;
- 不支持事务回滚是因为这种复杂的功能和 Redis 追求的简单高效的设计主旨不符合。
这里不支持事务回滚,指的是不支持运行时错误的事务回滚。
监控
watch 命令用于客户端并发情况下,为事务提供一个乐观锁(CAS,Check And Set),也就是可以用 watch 命令来监控一个或多个变量,如果在事务的过程中,某个监控项被修改了,那么整个事务就会终止执行。
4、Redis过期策略
常见的过期策略有以下三种:
- 定时删除
- 惰性删除
- 定期删除
定时删除
在设置键值过期时间时,创建一个定时事件,当过期时间到达时,由事件处理器自动执行键的删除操作。
- 优点:保证内存可以被尽快地释放。
- 缺点:在 Redis 高负载的情况下或有大量过期键需要同时处理时,会造成 Redis 服务器卡顿,影响主业务执行。
惰性删除
不主动删除过期键,每次从数据库获取键值时判断是否过期,如果过期则删除键值,并返回 null。
- 优点:因为每次访问时,才会判断过期键,所以此策略只会使用很少的系统资源。
- 缺点:系统占用空间删除不及时,导致空间利用率降低,造成了一定的空间浪费。
定期删除
每隔一段时间检查一次数据库,随机删除一些过期键。
Redis 默认每秒进行 10 次过期扫描,此配置可通过 Redis 的配置文件 redis.conf 进行配置,配置键为 hz 它的默认值是 hz 10。
注:
1、Redis 每次扫描并不是遍历过期字典中的所有键,而是随机抽取判断并删除过期键的形式执行的。
2、过期键在主从模式下,从库对过期键的处理要完全依靠主库,主库删除过期键之后会发送 del 命令给所有的从库。
5、Redis管道技术
管道技术(Pipeline)是客户端提供的一种批处理技术,用于一次处理多个 Redis 命令,从而提高整个交互的性能。
通常情况下 Redis 是单行执行的,客户端先向服务器发送请求,服务端接收并处理请求后再把结果返回给客户端,这种处理模式在非频繁请求时不会有任何问题。
但如果出现集中大批量的请求时,因为每个请求都要经历先请求再响应的过程,这就会造成网络资源浪费,此时就需要管道技术来把所有的命令整合一次发给服务端,再一次响应给客户端,这样就能大大的提升了 Redis 的响应速度。
6、内存淘汰机制
早期版本的 Redis 有以下 6 种淘汰策略:
- noeviction:不淘汰任何数据,当内存不足时,新增操作会报错,Redis 默认内存淘汰策略;
- allkeys-lru:淘汰整个键值中最久未使用的键值;
- allkeys-random:随机淘汰任意键值;
- volatile-lru:淘汰所有设置了过期时间的键值中最久未使用的键值;
- volatile-random:随机淘汰设置了过期时间的任意键值;
- volatile-ttl:优先淘汰更早过期的键值。
在 Redis 4.0 版本中又新增了 2 种淘汰策略:
- volatile-lfu:淘汰所有设置了过期时间的键值中,最少使用的键值;
- allkeys-lfu:淘汰整个键值中最少使用的键值。
其中 allkeys-xxx 表示从所有的键值中淘汰数据,而 volatile-xxx 表示从设置了过期键的键值中淘汰数据。
7、主从库怎么实现数据一致?
Redis 提供了主从库模式,以保证数据副本的一致,主从库之间采用的是读写分离的方式。
- 读操作:主库、从库都可以接收;
- 写操作:首先到主库执行,然后,主库将写操作同步给从库。
主从库如何进行第一次同步?
1、当我们启动多个 Redis 实例的时候,它们相互之间就可以通过 replicaof(Redis 5.0 之前使用 slaveof)命令形成主库和从库的关系,之后会按照三个阶段完成数据的第一次同步。

第一阶段是主从库间建立连接、协商同步的过程,主要是为全量复制做准备。
具体来说,从库给主库发送 psync 命令,表示要进行数据同步,主库根据这个命令的参数来启动复制。psync 命令包含了主库的 runID 和复制进度 offset 两个参数。
- runID,是每个 Redis 实例启动时都会自动生成的一个随机 ID,用来唯一标记这个实例。当从库和主库第一次复制时,因为不知道主库的 runID,所以将 runID 设为“?”。
- offset,此时设为 -1,表示第一次复制。
主库收到 psync 命令后,会用 FULLRESYNC 响应命令(全量复制)带上两个参数:主库 runID 和主库目前的复制进度 offset,返回给从库。
在第二阶段,主库将所有数据同步给从库。从库收到数据后,在本地完成数据加载。这个过程依赖于内存快照生成的 RDB 文件。
在主库将数据同步给从库的过程中,主库不会被阻塞,仍然可以正常接收请求。否则,Redis 的服务就被中断了。但是,这些请求中的写操作并没有记录到刚刚生成的 RDB 文件中。为了保证主从库的数据一致性,主库会在内存中用专门的 replication buffer,记录 RDB 文件生成后收到的所有写操作。
最后,也就是第三个阶段,主库会把第二阶段执行过程中新收到的写命令,再发送给从库。具体的操作是,当主库完成 RDB 文件发送后,就会把此时 replication buffer 中的修改操作发给从库,从库再重新执行这些操作。这样一来,主从库就实现同步了。
主从级联模式:“主 - 从 - 从”模式中,为了减轻主库压力,手动选择一个从库(比如选择内存资源配置较高的从库),用于级联其他的从库。建立起主从关系:
1 | replicaof 所选从库的IP 6379 |
这样一来,这些从库就会知道,在进行同步时,不用再和主库进行交互了,只要和级联的从库进行写操作同步就行了,这就可以减轻主库上的压力。
主从库之间网络断了怎么办?
网络断了之后,主从库会采用增量复制的方式继续同步。即只会把主从库网络断连期间主库收到的命令,同步给从库。
8、哨兵机制

主观下线:
哨兵进程会使用 PING 命令检测它自己和主、从库的网络连接情况,用来判断实例的状态。如果哨兵发现主库或从库对 PING 命令的响应超时了,那么,哨兵就会先把它标记为“主观下线”。
客观下线:
为了避免单个哨兵因为自身网络状况不好,而误判主库下线的情况,引入多个哨兵,被称为哨兵集群。
当大多数的哨兵实例,都判断主库已经“主观下线”了,主库就会被标记为“客观下线”
如何选定新主库?
三个规则:从库优先级、从库复制进度以及从库 ID 号。只要在某一轮中,有从库得分最高,那么它就是主库了,选主过程到此结束。如果没有出现得分最高的从库,那么就继续进行下一轮。
第一轮:优先级最高的从库得分高。
第二轮:和旧主库同步程度最接近的从库得分高。
第三轮:ID 号小的从库得分高。
9、Redis切片集群
如何保存更多数据?
为了保存大量数据,有大内存云主机和切片集群两种方法。实际上,这两种方法分别对应着 Redis 应对数据量增多的两种方案:纵向扩展(scale up)和横向扩展(scale out)。
- 纵向扩展:升级单个 Redis 实例的资源配置,包括增加内存容量、增加磁盘容量、使用更高配置的 CPU。
- 横向扩展:横向增加当前 Redis 实例的个数,

数据和实例之间如何对应呢?
在切片集群中,数据需要分布在不同实例上,那么,数据和实例之间如何对应呢?
从 3.0 开始,官方提供了一个名为 Redis Cluster 的方案,用于实现切片集群。Redis Cluster 方案中就规定了数据和实例的对应规则。
具体来说,Redis Cluster 方案采用哈希槽(Hash Slot,接下来我会直接称之为 Slot),来处理数据和实例之间的映射关系。在 Redis Cluster 方案中,一个切片集群共有 16384 个哈希槽,这些哈希槽类似于数据分区,每个键值对都会根据它的 key,被映射到一个哈希槽中。
那么,这些哈希槽又是如何被映射到具体的 Redis 实例上的呢?
我们在部署 Redis Cluster 方案时,可以使用 cluster create 命令创建集群,此时,Redis 会自动把这些槽平均分布在集群实例上。例如,如果集群中有 N 个实例,那么,每个实例上的槽个数为 16384/N 个。
当然, 我们也可以使用 cluster meet 命令手动建立实例间的连接,形成集群,再使用 cluster addslots 命令,指定每个实例上的哈希槽个数。
客户端如何定位数据?
在定位键值对数据时,它所处的哈希槽是可以通过计算得到的,这个计算可以在客户端发送请求时来执行。但是,要进一步定位到实例,还需要知道哈希槽分布在哪个实例上。
一般来说,客户端和集群实例建立连接后,实例就会把哈希槽的分配信息发给客户端。但是,在集群刚刚创建的时候,每个实例只知道自己被分配了哪些哈希槽,是不知道其他实例拥有的哈希槽信息的。
那么,客户端为什么可以在访问任何一个实例时,都能获得所有的哈希槽信息呢?这是因为,Redis 实例会把自己的哈希槽信息发给和它相连接的其它实例,来完成哈希槽分配信息的扩散。当实例之间相互连接后,每个实例就有所有哈希槽的映射关系了。
客户端收到哈希槽信息后,会把哈希槽信息缓存在本地。当客户端请求键值对时,会先计算键所对应的哈希槽,然后就可以给相应的实例发送请求了。
但是,在集群中,实例和哈希槽的对应关系并不是一成不变的,最常见的变化有两个:
- 在集群中,实例有新增或删除,Redis 需要重新分配哈希槽;
- 为了负载均衡,Redis 需要把哈希槽在所有实例上重新分布一遍。
情况一:当客户端把一个键值对的操作请求发给一个实例时,如果这个实例上并没有这个键值对映射的哈希槽。
那么,这个实例就会给客户端返回 MOVED 命令响应结果,这个结果中就包含了新实例的访问地址。
1 | GET hello:key |
其中,MOVED 命令表示,客户端请求的键值对所在的哈希槽 13320,实际是在 172.16.19.5 这个实例上。通过返回的 MOVED 命令,就相当于把哈希槽所在的新实例的信息告诉给客户端了。这样一来,客户端就可以直接和 172.16.19.5 连接,并发送操作请求了。
情况二:客户端向实例 2 发送请求,但此时,Slot 2 中的数据只有一部分迁移到了实例 3,还有部分数据没有迁移。
在这种迁移部分完成的情况下,客户端就会收到一条 ASK 报错信息,如下所示:
1 | GET hello:key |
这个结果中的 ASK 命令就表示,客户端请求的键值对所在的哈希槽 13320,在 172.16.19.5 这个实例上,但是这个哈希槽正在迁移。此时,客户端需要先给 172.16.19.5 这个实例发送一个 ASKING 命令。这个命令的意思是,让这个实例允许执行客户端接下来发送的命令。然后,客户端再向这个实例发送 GET 命令,以读取数据。
比较:ASK 命令的作用只是让客户端能给新实例发送一次请求,而不像 MOVED 命令那样,会更改本地缓存,让后续所有命令都发往新实例。
10、如何解决缓存和数据库的数据一致性问题?
缓存和数据库不一致的问题,我们可以分成读写缓存和只读缓存两种情况进行分析。

为了解决Redis缓存数据一致性问题,可以采用以下方案:
缓存失效:在更新数据库数据时,同时使缓存失效。这种方式可以保证数据的最终一致性,但可能会导致一些短暂的数据不一致情况。
缓存更新:在更新数据库数据时,同时更新缓存。这种方式可以保证数据的强一致性,但可能会增加系统的复杂性和负载。
异步更新:在更新数据库数据时,采用异步方式更新缓存。这种方式可以保证系统的可用性和性能,但可能会导致一些短暂的数据不一致情况。
最佳实践:
合理选择缓存失效的时间:根据业务需求和系统特点,选择适当的缓存失效时间,以保证数据的及时性和一致性。
使用分布式锁:在进行数据库和缓存的更新操作时,使用分布式锁来避免并发问题导致的数据不一致情况。
定期同步缓存和数据库:定期进行缓存和数据库的同步操作,以保证数据的一致性。
采用合理的缓存策略:根据业务需求和系统特点,采用合理的缓存策略,如缓存失效、缓存更新、异步更新等,以保证数据的一致性和性能。
使用分布式事务:在进行数据库和缓存的更新操作时,使用分布式事务来保证数据的一致性和可靠性。
监控和告警:对Redis缓存系统进行监控和告警,及时发现和解决数据一致性问题。
————————————————