在线文章
常见面试题
1.说说Spring 里用到了哪些设计模式?
单例模式:Spring 中的 Bean 默认情况下都是单例的。无需多说。
工厂模式:工厂模式主要是通过 BeanFactory 和 ApplicationContext 来生产 Bean 对象。
代理模式:最常见的 AOP 的实现方式就是通过代理来实现,Spring主要是使用 JDK 动态代理和 CGLIB 代理。
模板方法模式:主要是一些对数据库操作的类用到,比如 JdbcTemplate、JpaTemplate,因为查询数据库的建立连接、执行查询、关闭连接几个过程,非常适用于模板方法。
2.谈谈你对IOC 和 AOP 的理解?他们的实现原理是什么?
IOC 叫做控制反转,指的是通过Spring来管理对象的创建、配置和生命周期,这样相当于把控制权交给了Spring,不需要人工来管理对象之间复杂的依赖关系,这样做的好处就是解耦。在Spring里面,主要提供了 BeanFactory 和 ApplicationContext 两种 IOC 容器,通过他们来实现对 Bean 的管理。
AOP 叫做面向切面编程,他是一个编程范式,目的就是提高代码的模块性。Spring AOP 基于动态代理的方式实现,如果是实现了接口的话就会使用 JDK 动态代理,反之则使用 CGLIB 代理,Spring中 AOP 的应用主要体现在 事务、日志、异常处理等方面,通过在代码的前后做一些增强处理,可以实现对业务逻辑的隔离,提高代码的模块化能力,同时也是解耦。Spring主要提供了 Aspect 切面、JoinPoint 连接点、PointCut 切入点、Advice 增强等实现方式。
3. JDK 动态代理和 CGLIB 代理有什么区别?
JDK 动态代理主要是针对类实现了某个接口,AOP 则会使用 JDK 动态代理。他基于反射的机制实现,生成一个实现同样接口的一个代理类,然后通过重写方法的方式,实现对代码的增强。
而如果某个类没有实现接口,AOP 则会使用 CGLIB 代理。他的底层原理是基于 asm 第三方框架,通过修改字节码生成成成一个子类,然后重写父类的方法,实现对代码的增强。
4. Spring AOP 和 AspectJ AOP 有什么区别?
Spring AOP 基于动态代理实现,属于运行时增强。
AspectJ 则属于编译时增强,主要有3种方式:
- 编译时织入:指的是增强的代码和源代码我们都有,直接使用 AspectJ 编译器编译就行了,编译之后生成一个新的类,他也会作为一个正常的 Java 类装载到JVM。
- 编译后织入:指的是代码已经被编译成 class 文件或者已经打成 jar 包,这时候要增强的话,就是编译后织入,比如你依赖了第三方的类库,又想对他增强的话,就可以通过这种方式。

- 加载时织入:指的是在 JVM 加载类的时候进行织入。
总结下来的话,就是 Spring AOP 只能在运行时织入,不需要单独编译,性能相比 AspectJ 编译织入的方式慢,而 AspectJ 只支持编译前后和类加载时织入,性能更好,功能更加强大。
5. FactoryBean 和 BeanFactory有什么区别?
BeanFactory 是 Bean 的工厂, ApplicationContext 的父类,IOC 容器的核心,负责生产和管理 Bean 对象。
FactoryBean 是 Bean,可以通过实现 FactoryBean 接口定制实例化 Bean 的逻辑,通过代理一个Bean对象,对方法前后做一些操作。
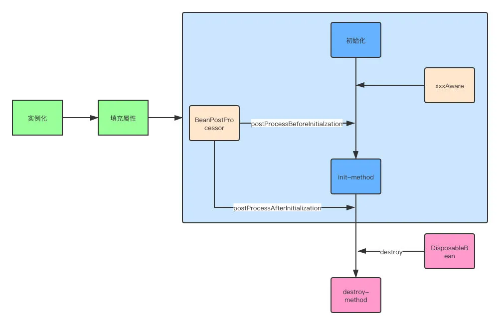
6.SpringBean的生命周期说说?
SpringBean 生命周期简单概括为4个阶段:
- 实例化,创建一个Bean对象
- 填充属性,为属性赋值
- 初始化
- 如果实现了xxxAware接口,通过不同类型的Aware接口拿到Spring容器的资源
- 如果实现了BeanPostProcessor接口,则会回调该接口的postProcessBeforeInitialzation和postProcessAfterInitialization方法
- 如果配置了init-method方法,则会执行init-method配置的方法
- 销毁
- 容器关闭后,如果Bean实现了DisposableBean接口,则会回调该接口的destroy方法
- 如果配置了destroy-method方法,则会执行destroy-method配置的方法

7.Spring是怎么解决循环依赖的?
首先,Spring 解决循环依赖有两个前提条件:
- 不全是构造器方式的循环依赖
- 必须是单例
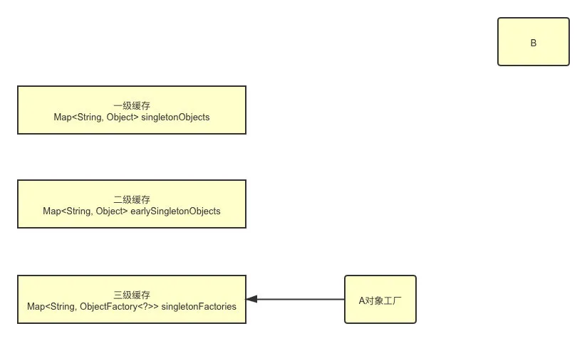
基于上面的问题,我们知道Bean的生命周期,本质上解决循环依赖的问题就是三级缓存,通过三级缓存提前拿到未初始化完全的对象。
第一级缓存:用来保存实例化、初始化都完成的对象
第二级缓存:用来保存实例化完成,但是未初始化完成的对象
第三级缓存:用来保存一个对象工厂,提供一个匿名内部类,用于创建二级缓存中的对象

假设一个简单的循环依赖场景,A、B互相依赖。

A对象的创建过程:
- 创建对象A,实例化的时候把A对象工厂放入三级缓存

A注入属性时,发现依赖B,转而去实例化B
同样创建对象B,注入属性时发现依赖A,一次从一级到三级缓存查询A,从三级缓存通过对象工厂拿到A,把A放入二级缓存,同时删除三级缓存中的A,此时,B已经实例化并且初始化完成,把B放入一级缓存。

接着继续创建A,顺利从一级缓存拿到实例化且初始化完成的B对象,A对象创建也完成,删除二级缓存中的A,同时把A放入一级缓存
最后,一级缓存中保存着实例化、初始化都完成的A、B对象

因此,由于把实例化和初始化的流程分开了,所以如果都是用构造器的话,就没法分离这个操作,所以都是构造器的话就无法解决循环依赖的问题了。
8. 为什么要三级缓存?二级不行吗?
不可以,主要是为了生成代理对象。
因为三级缓存中放的是生成具体对象的匿名内部类,他可以生成代理对象,也可以是普通的实例对象。
使用三级缓存主要是为了保证不管什么时候使用的都是一个对象。
假设只有二级缓存的情况,往二级缓存中放的显示一个普通的Bean对象,BeanPostProcessor去生成代理对象之后,覆盖掉二级缓存中的普通Bean对象,那么多线程环境下可能取到的对象就不一致了。

9.Spring事务传播机制有哪些?
- PROPAGATION_REQUIRED:如果当前没有事务,就创建一个新事务,如果当前存在事务,就加入该事务,这也是通常我们的默认选择。
- PROPAGATION_REQUIRES_NEW:创建新事务,无论当前存不存在事务,都创建新事务。
- PROPAGATION_NESTED:如果当前存在事务,则在嵌套事务内执行。如果当前没有事务,则按REQUIRED属性执行。
- PROPAGATION_NOT_SUPPORTED:以非事务方式执行操作,如果当前存在事务,就把当前事务挂起。
- PROPAGATION_NEVER:以非事务方式执行,如果当前存在事务,则抛出异常。
- PROPAGATION_MANDATORY:支持当前事务,如果当前存在事务,就加入该事务,如果当前不存在事务,就抛出异常。
- PROPAGATION_SUPPORTS:支持当前事务,如果当前存在事务,就加入该事务,如果当前不存在事务,就以非事务执行。‘
10.最后,说说Spring Boot 启动流程吧?
这个流程,网上一搜基本都是这张图了,我也不想再画一遍了。那其实主要的流程就几个步骤:
- 准备环境,根据不同的环境创建不同的Environment
- 准备、加载上下文,为不同的环境选择不同的Spring Context,然后加载资源,配置Bean
- 初始化,这个阶段刷新Spring Context,启动应用
- 最后结束流程
